
要说当前体外诊断行业(IVD)哪个细分市场容量较大、增速最快?无疑是化学发光免疫诊断。
据统计,2010-2019年,化学发光市场规模从16亿元增长到233亿元,复合增速34.7%,占免疫诊断市场比重从44%提升到85%。

在这之前我们也写过一篇关于《化学发光免疫分析市场研究:体外诊断细分之下的黄金赛道》的文章提到,化学发光作为免疫诊断主流技术,未来市场前景巨大。
但当前市场有部分观点认为,未来化学发光行业容易受医保控费、集中采购等影响导致检验价格下降,并传导至中上游企业,最终对体外诊断(IVD)企业业绩有负面影响。
其实这不太对。化学发光行业产品特点在于封闭性,意味着集中采购的概率较小。而且就算真的出现医保控费,但终端价格下降将导致各级医院成本压力加大,只会更加促使它们转向选择性价比更高的国产产品,从而加速进行国产替代。无论怎样看,均对国产化学发光企业有着正面影响。
所以,在市场持续扩容+分级诊疗+进口替代大逻辑之下,个人认为国产化学发光将乘风破浪,而身为本土品牌的第一梯队企业有望明显受益。
考虑到单机产出利润,目前安图生物要远高于新产业和迈瑞医疗,整体投资回报效果显得更好。基于此,安图生物被我们看上了。
01
安图生物,与新产业同为化学发光龙头企业。
公司1998年成立,当时主要以代理外资诊断试剂和仪器起家,之后才逐渐走上自主研发的道路。
2017年前后公司通过并购方式,增加生化诊断和分子诊断业务,完善体外诊断版图。

在多年发展下,公司业务覆盖范围从早期的免疫诊断扩展到生化诊断、微生物诊断、流水线业务、分子诊断以及各类新兴板块,完成了从1到N的布局,成长为像迈瑞医疗一样的平台型体外诊断企业。
从收入构成看,目前公司业务主要集中在免疫诊断、生化诊断、与微生物诊断三大板块。其中免疫诊断产品(仪器+试剂)收入始终占据主导地位。
公司免疫诊断业务主要聚焦化学发光产品的研发、生产以及销售。
02
公司免疫诊断业务也是从自主研发起始,经历了从酶联免疫到微孔板化学发光再到磁微粒化学发光的三代免疫技术升级迭代。期间,公司产品结构有所变化。这种变化主要体现在,自2013年公司推出全自动化学发光测定仪A2000以来,磁微粒化学发光试剂占比开始持续提升,而相应的微孔板化学发光试剂(板式发光)和酶联免疫试剂被逐步替代持续下滑。

公司磁微粒化学发光试剂已经承担着业绩中流砥柱的角色。目前,公司磁微粒化学发光试剂收入仅次于新产业,与迈瑞的化学发光收入规模接近,是国内化学发光收入超过十亿的三大厂家之一。
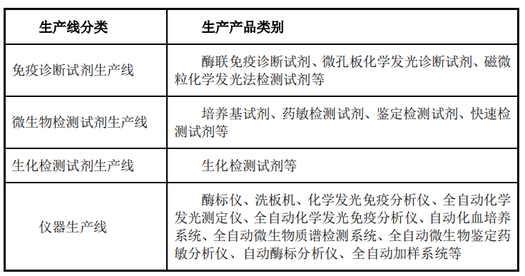
整体看,公司是国内最优秀的化学发光免疫诊断仪器和试剂制造厂商之一。公司现在共拥有三条试剂生产线和一条仪器生产线。

就仪器而言,公司研制并上市了三款化学发光仪产品:A2000(2013年上市)、A2000plus(2017年上市)、A1000(2019年上市)。其中,A2000和A2000plus主要满足二级及以上医院的测试需求。A1000主要为基层医疗机构、门急诊实验室、临床实验室提供的最新一代免疫检测。
此外,A2000plus还支持四台联机,能满足三甲医院的高测速需求。总的来说,三款产品能够满足不同等级医院的检测需求

就试剂而言,公司试剂产品线非常丰富,覆盖到传染病非传染病领域。公司自产试剂主要包括免疫诊断试剂(酶联免疫诊断试剂、微孔板化学发光诊断试剂、磁微粒化学发光法检测试剂等)、微生物检测试剂(培养基试剂、药敏检测试剂、鉴定检测试剂、快速检测试剂等)以及生化检测试剂。
值得一提的是,由于生物活性材料(主要包括抗原抗体等)作为免疫类体外诊断试剂的关键原材料,其直接影响着产品的质量和成本。为此,公司还注重生物活性材料的研发,2005年建立了体外诊断用生物活性材料研发所必须的技术方法。
目前,公司已经能够自主生产的生物活性材料(抗原抗体)超过400多种,自给率超过70%,为国内领先(目前国内大部分企业的抗原抗体仍然主要依赖进口。)。
03
从财务表现来看,
2020年全年,由于疫情期间就诊量减少,因此检测量也相应减少,使得公司试剂产品销售
受到一定影响。具体为,除了生化试剂销售量为5121万毫升,同比增加31.83%之外,公司免疫诊断试剂销售量为25488万人份,同比减少15.15%;微生物检测试剂销售量为6385万人份,同比减少4.72%。2020年公司试剂实现营收23.79亿元,同比仅增加3.09%。
如果不考虑2020年新冠疫情影响导致的波动,实际上近年伴随着全球体外诊断市场增长稳定,公司的收入和利润一直以来都表现出极具成长性。
2011-2019年,公司营业收入和归母净利润年复合增速均接近40%左右。

然而,虽然公司近年维持了良好的增长态势,但整体毛利率在相对稳定下滑。主要原因如下:
一是公司2017年收购了毛利率较低的生化业务,同时化学发光行业竞争加剧、终端检验服务价格下降传导至上游也有所影响。
二是公司化学发光仪器采取几乎免费投放战略,之后再通过销售试剂贡献收入。公司这种经营战略的缺点会使得仪器毛利率较低,从而拖累整体毛利率持续下滑。但是优点又使得公司能够快速抢占更多市场,同时加大试剂销售,实现更高的单机产出。值得注意的是,公司最近两年仪器类毛利率有所提高。
目前,公司的试剂类毛利率药显著高于仪器类。但若仅从试剂类毛利率看,公司免疫诊断试剂的毛利率最高,生化诊断试剂毛利率居中但稳中有升,微生物诊断试剂毛利率相对较低且略有下滑。

公司试剂的收入不仅跟仪器投放量相关,而且还跟检测项目的丰富度相关。两者决定公司的单台产出利润。
从仪器投放量看,2020年公司实现全自动化学发光仪新增装机约1500台,累计装机达到约5500台。公司装机量稳步提升意味着试剂销售也得到提升,从而带动化学发光业务高增长。
2019年,公司试剂产能利用率已经超过100%,期间公司通过投资发行公开可转换债券以及非公开发行股票扩大产能,为试剂放量提供保障。
从检测项目看,公司在化学发光领域已经获得接近100个项目,其中包括有肿瘤、传染病、性激素和甲状腺等一些前景看好的检测领域。目前,公司最大的检测项目是传染病项目,大约占磁微粒发光50%左右,其次是肿瘤占约20%,剩下其余项目比较分散,包括甲功、激素、高血压、TORCH,合计占约30%。

无论是整体项目数还是几大主流的项目数,公司都已经和外资企业较为接近,差距并不大。
此外,公司检测项目具备性价比优势,目前普遍低于外资同类产品20%-60%左右。

正是由于这样,公司化学发光产品口碑较为优秀。2020年公司产品进入二级医院及以上终端用户达到5900多家,其中三级医院1700多家,占全国三级医院总量的63%。

从主流机器的单台产出看,公司单台仪器年产出可达到约30万元/台,高于迈瑞医疗的20多万元,也超过新产业、迈克和亚辉龙的产品。
再从费用管控看,公司具有较高的销售费率控制能力。
虽然公司2011年以来销售费用绝对值由0.36亿增长至现在4.65亿,复合增速超过30%,但销售费用占比在逐步下降。具体表现为,2011-2019年,公司销售费用率由16.98%下降至15.61%,低于同类企业的17.5%-19.5%。

这是因为公司销售主要采用“经销为主,直销为辅”的销售模式,大部分销售通过经销商来实现,少部分直接销售给各级医院、体检中心、第三方检测机构等终端客户。
此外,公司始终重视研发,在整体研发投入方面一直保持高速增长。2011年以来,公司研发投入由2011年的0.21亿增长至2019年的3.12亿,复合增速高达39.8%。2020年,公司研发投入达到3.46亿元,同比继续增加11.05%。而且,公司研发投入占比稳定在10%左右,高于国内行业平均占比8%。
公司持续的高研发投入为一直以来的技术创新提供保障。比如,公司不但抗原、抗体开发经验丰富,核心原材料自给率近八成,而且检测项目研发能力强,产品覆盖主流疾病谱检测。
目前公司拥有研发人员1390人,占员工总数32.52%。其中,本科及以上学历研发技术人员占比为87.27%,是业内研发人员较多,新产品上市活跃的企业之一。
不过值得注意的是,近年公司存货、应收账款周转天数以及长短期债务有所增加。主要原因在于,一方面公司的合作共建业务增加,导致对医院的回款期相对拉长。另一方面,2019年公司发行可转债募集资金用于体外诊断试剂产能扩大项目、安图生物诊断仪器产业园项目,以及增加短期借款用于弥补合作共建和流水线业务的资金占压,对现金流形成一定的影响。

最后,我们选取了A股3家体外诊断行业中较为相近的企业作为可比公司,它们分别为迈瑞医疗、新产业以及艾德生物。选取原因如下,迈瑞医疗是医疗器械行业龙头企业,化学发光业务收入规模与公司接近,新产业为化学发光龙头,艾德生物是业绩高速成长的分子诊断领域龙头。
2021年3家可比公司的平均PE为89.19倍,公司估值为65.97倍,低于平均值。

下载APP
下载APP