
你会经常脸红吗?别误会了,这里问的并不是社恐的尴尬瞬间,而是你的皮肤会敏感吗?在大肆贩卖颜值焦虑的背景下,被裹挟的一部分人过于追求效果,采用不当的护肤方式导致激素脸频发;而没有被裹挟的人中也存在着完全不护肤的人,导致在紫外线日益变强及空气污染加重的环境中同样也出现了各种各样的肌肤问题。由此便催生出了一家专注于敏感肌问题解决的企业——贝泰妮。
1 药企出身的国货之光
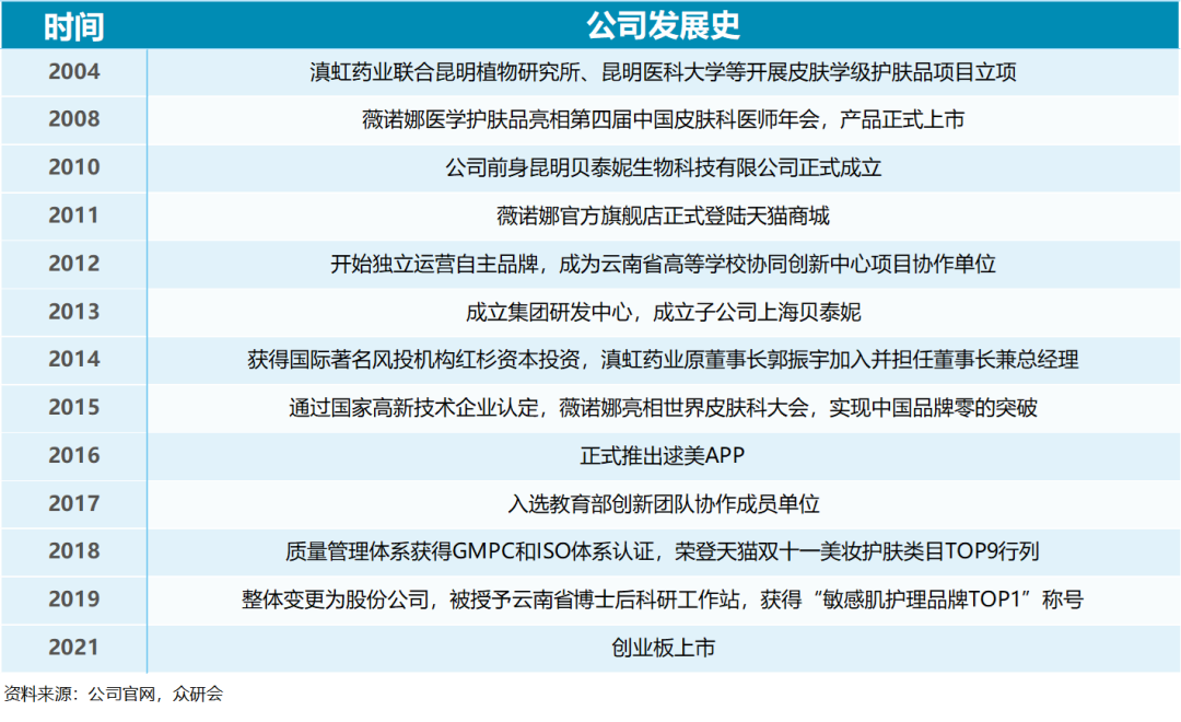
贝泰妮前身为成立于2010年的昆明贝泰妮生物科技有限公司,但公司的核心品牌的诞生时间比公司成立的时间更早。薇诺娜是滇虹药业2008年孵化的多个项目之一。不过由于早期经营状况不佳,不仅营收贡献比例极低,且持续亏损。所以滇虹药业在筹划上市时便把这些品牌进行了清理,贝泰妮便是在这个时候接手了薇诺娜包括商标、专利、域名、技术和配方的相关资产业务。

公司专注于针对敏感性肌肤,应用纯天然的植物活性成分提供吻合、专业的皮肤护理产品。贝泰妮营收构成主要来自于护肤品、彩妆和医疗器械三大类,占比分别为89.52%、3.28%和7.40%。其中医疗器械主要是指透明质酸修护生物膜、透明质酸修护贴敷料等。

2 敏感肌高发,需求快速增长
护肤品市场规模持续扩大。Euromonitor数据显示,2015年-2020年我国护肤品市场由1610亿元左右增长至2630亿元,期间复合增速约为10%。2020年在疫情影响之下依然实现了7.6%的增长,预计2024年护肤品市场规模将有望达到4300亿元。

敏感肌与成分党是皮肤学级护肤品发展的底层逻辑。根据《中国皮肤性病学杂志》2017年1月所刊发的《中国敏感性皮肤诊治专家共识》,敏感性肌肤在世界各国发生率普遍较高,其中我国女性敏感肌肤发生率约为36.1%,与世界其他国家相比仍处于较低位置。

皮肤学级护肤品市场近年来快速发展。出于颜值焦虑问题愈演愈烈,女性护肤出现了较多极端现象。一方面,被裹挟的人群越发出现了过度护肤的问题。过于频繁的清洁、护肤品选择不当导致皮肤屏障受损,角质层过薄等问题。其中便会有无良商家抓住部分人群急于求成的心理,添加激素、铅汞等违禁成分导致皮肤问题频发。2020年全年便有超过400批次的不合规和假冒化妆品的通告。
另一方面,没有被裹挟的人群又会被几年来逐渐严重的空气、环境污染、紫外线加强、压力、不良饮食习惯等问题影响,肌肤敏感的发生率持续提升。Euromonitor数据显示,2015-2020年我国皮肤学级护肤品市场规模从60亿元增长至166亿元,期间复合增速为24%,并预计将以每年不低于20%的增速于2024年增长至约431亿元。

行业渗透率低且集中度高。目前我国皮肤学级护肤品的渗透率仅为5.5%,欧美国家则普遍居于10%以上,未来上升空间充足。此外,目前国内皮肤学级护肤品的市占率CR10约为88%,其中薇诺娜以20.5%的市占率超越欧美老牌位居第一。未来随着渗透率的提升,薇诺娜有望凭借龙头优势进一步提升市占率。

3 专业背景强大的营销能手
品牌具备较高的专业背景。孵化薇诺娜的滇虹药业为一家专注于皮肤科非处方药物研发和生产的企业,曾受头皮屑困扰的朋友可能会更加熟悉它的明星产品——康王。2005年起,滇虹药业便立足于云南特殊的功能草本地缘优势,联合中科院昆明植物研究所、昆明医科大学第一附属医院、中国皮肤科三大协会开始了长达5年的研发。2014年德国拜耳收购滇虹药业之后,原董事长郭振宇便卸任,随后加入贝泰妮担任董事长兼总经理。目前,公司管理层中除红杉资本派驻的董事周逵之外,均具备医药行业的从业经历,并有不少来自于滇虹药业甚至是薇诺娜品牌研发的核心人员。
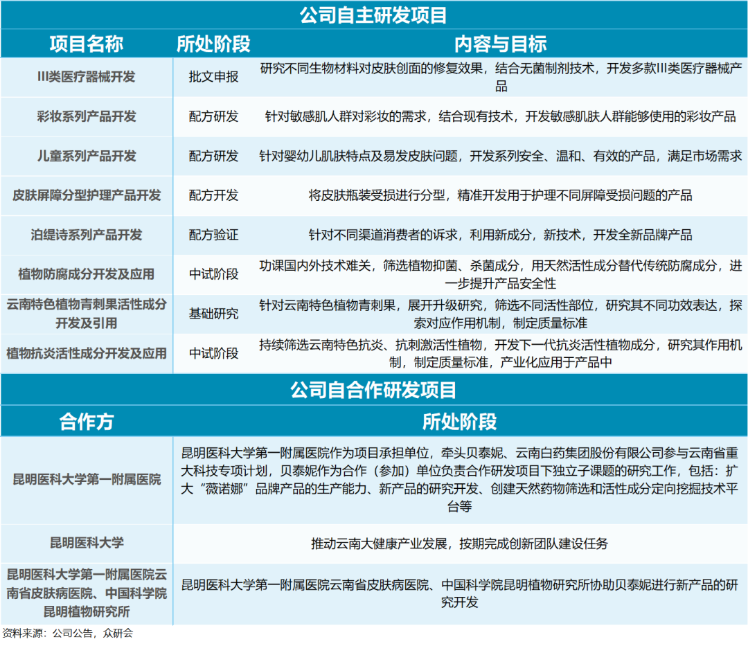
研发能力强且具备十分有效地转化能力。截至2020年底,公司研发人员共104人,境内累计有效专利共50项。公司围绕特色植物提取位有效成分制备与敏感肌护理领域研究的自主研发技术,拥有核心技术11项,并且应用核心技术实现的销售收入占公司主营业务收入的比例高达95%以上。
产品矩阵逐步完善。公司以“薇诺娜”为主要品牌,其中舒敏系列已成功推出大单品。根据公司在招股说明书中的数据,“舒敏保湿特护霜”在2017-2020H1期间的销售收入占比分别为18.37%、17.77%、18.36%和13.56%。除此之外,公司也在积极进行子品牌的拓展。在薇诺娜之外,公司逐步推出了专业婴幼儿护理品牌“WINONA Baby”、痘痘肌护理品牌“痘痘康”、高端皮肤修护品牌“Beauty Answers”以及干燥性皮肤护理品牌“资润”,并有多个系列产品正在孵化中。

线上线下全渠道布局,私域流量已见成效。公司线下渠道最早开始于药房以及医院等专业传统渠道,先后曾与一心堂、九州通、国药控股、华东医药等达成合作。2020年公司线下渠道销售占比17.12%,虽然受疫情影响有所下降,但未来随着连锁药房自身的发展,仍将为公司带来可观的扩张预期。线上渠道方面布局完善,自营为主、经销代销为辅,2020年营收占比分别达到63.28%和19.60%。目前公司已连续三年在天猫“双十一”美妆品牌销售位居前十,且2020年升至国货品牌第一。此外,公司通过线下专柜及线上微信小程序逐步进行私域流量转化且成效显著。截至2020年末,公司注册用户数量共计约214.2万户,小程序会员社群142个,社群用户数量约2.22万人。

新媒体与学术推荐构建营销组合拳。一方面,公司通过天猫、京东等电商平台以及微博、抖音、小红书等美妆种草平台,通过KOL推荐、签约代言人、电商直播、晚会赞助、跨界联名等方式进行重点人群的精准营销。另一方面,公司积极参与各类学术会议,重点强调自身的医学背景与专家背书,全面塑造专业形象。2015年公司成为首个亮相世界皮肤科大会的中国品牌。2017年携手19位顶尖皮肤科专家共同发布《薇诺娜学护肤品及其在临床中的应用红宝书》并获得多个三甲医院和知名专家的认可。2020年公司主办首届中国敏感性皮肤高峰论坛,在提升品牌专业度的同时加大与各大医院及医生的交流合作。

4 估值分析
公司由于上市时间尚短,股价和估值的波动的参考性均较弱。从变动情况来看,贝泰妮的股价自上市以来与爱美客等医美概念股走势极为相似。严格来讲,贝泰妮的产品中仅透明质酸修护生物膜、透明质酸修护贴敷料为医美相关产品,且在主营业务中的占比较少,仅为7.4%。大部分的营收依然是来自于护肤品类,若以医美行业的估值来对标显然是不合适的。

现阶段来看,公司虽然估值处于较高位置,但所处行业景气度较高,长期依然具备不错的投资价值。
下载APP
下载APP