
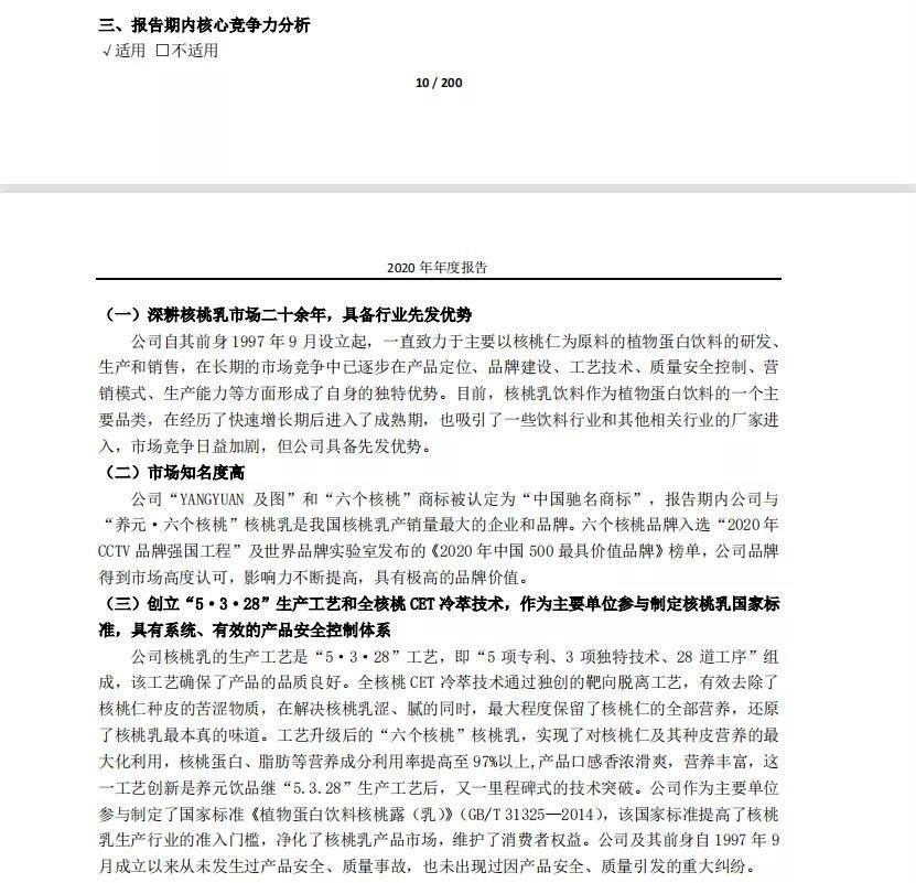
公司简介
河北养元智汇饮品股份有限公司的主营业务是以核桃仁为原料的植物蛋白饮料的研发、生产和销售。公司主要产品包括核桃饮料、核桃露、复合核桃饮料及核桃食品。报告期内,公司与其“养元.六个核桃”核桃乳是我国核桃乳产销量最大的企业和品牌,公司“YANGYUAN及图”和“六个核桃”商标被认定为“中国驰名商标”。
一、企业分析
1、基本情况
养元饮品(603156)全称河北养元智汇饮品股份有限公司,于2018年2月在上交所主板A股上市,位于 衡水经济开发区北区新区六路南、滏阳四路以西 ;致同会计师事务所(特殊普通合伙)为养元饮品出具了标准无保留意见的审计报告。
主营业务:核桃仁为主要原料的植物蛋白饮料、罐头食品的研发、生产和销售。
由下图可知,按地区分,公司的产品华东地区占比30.66%,华中地区占比27.61%。


二、行业分析
1、养元饮品(603156)所属食品饮料 -- 饮料制造 -- 软饮料 行业。

2、养元饮品所属饮料制造行业
天猫新品创新中心发布的《2020植物蛋白饮料创新趋势》报告显示,2020年植物蛋白饮料市场增速高达800%,在饮料市场成长中贡献了15.5%,是饮料市场增长的引擎之一。前瞻产业研究院发布的《2020-2025年中国植物蛋白饮料行业市场需求与投资规划分析报告》预计,2025年植物奶市场规模将超3000亿元。随着年轻一代对饮品的消费观念逐渐由“好喝”到“喝好”的转变,近年来我国植物蛋白饮品需求旺盛,行业也迅速崛起,而植物蛋白饮品的市场格局也从过去的豆奶一枝独秀渐渐转变成百花齐放,市面上出现了核桃乳、椰子汁、杏仁露等新品种。椰汁饮品、豆乳饮品、核桃乳饮品和杏仁乳饮品分别占市场份额的12%、11%、10%和3%。

3、我国从事植物蛋白饮料企业数量众多
2019年达到4074家,但规模以上的企业数量占比仅为6%左右。行业集中度较低,企业主要以核心单品枪占市场份额,如养元饮品通过“六个核桃”单品迅速枪占核桃露饮品市场;承德露露则通过“杏仁露”枪占杏仁饮品市场;而椰树椰汁主要通过“椰汁”枪占了椰子汁市场等,它们在细分市场上的市场份额均达到80%及以上。

4、养元饮品发展现状
养元饮品看准高强度用脑的消费人群,在2005年创立“六个核桃”品牌,强调饮品的“健脑益智”;而承德露露针对追求“美容养颜”的消费群体,在2012年开始发力发展纯核桃露,它们均在产品定位上有着清晰的目标,因此在产销方面,两者近年来均保持着较高的产销率,但是养元饮品更具稳定性,2015-2018年产销量均在98%以上;而承德露露在2016年仅为94.53%。”

三、商业模式
1、由养元饮品的官网得知,公司的客户是普通民众。

由近三年,各季度营收来看,存在明显的淡旺季之分,第三季度为淡季,第四季度为旺季 。



2、由下图可知,公司的毛利率处于同行业较高水平

由下图可知,存货周转率大于5,存货周转率较高。

3、核心竞争力


四、护城河
养元饮品具有品牌优势护城河,独特资源护城河。
五、团队
1、由下图可知,实际控制人以及最终控制人是姚奎章(持有河北养元智汇饮品股份有限公司比例:27.55%)

2、核心成员履历



六、其他风险分析
1、股权架构


2、质押,减持及担保均不存在问题。
七、财报分析
1、看总资产,判断公司实力及扩张能力。

近五年来看,公司处于前三年处于扩张之中,近两年资产有所缩水。
2、看资产负债率,了解公司的偿债风险。

由近五年来看,公司基本没有偿债风险。
3、看有息负债和准货币资金,排除偿债风险。

由近五年来看,准货币资金与有息负债之差大于0,没有偿债压力。
4、看“应付预收”减“应收预付”的差额,了解公司的竞争优势

由近五年来看,公司的竞争力较强,具有“两头吃”的能力。
5、看应收账款、合同资产,了解公司的产品竞争力

由近五年来看,公司的产品很畅销。
6、看固定资产,了解公司维持竞争力的成本

由近五年数据得,公司属于轻资产型公司。保持持续的竞争力成本相对要低一些。
7、看投资类资产,判断公司的专注程度。

由近五年来看,公司的投资比例为8.5%。
8、看存货,了解公司未来业绩爆雷的风险。

由近五年来看,存货比例在6%左右。
9、看商誉,了解公司未来业绩爆雷的风险。

由近五年来看,商誉占比为0%,没有商誉暴雷的风险
10、看营业收入,了解公司的行业地位及成长性。

由近五年来看,说明公司可能正在处于衰落之中。
11、看毛利率,了解公司的产品竞争力及风险。

由近五年来看,公司毛利率在49%左右,毛利率波动一般。
12、看期间费用率,了解公司的成本管控能力。

由近五年来看,公司的成本管控能力较好。
13、看销售费用率,了解公司产品的销售难易度。

由近五年来看,公司的产品较容易销售。
14、看主营利润,了解公司主业的盈利能力及利润质量。

由近五年来看,公司的主营盈利能力强,利润质量一般。
15、看净利润,了解公司的经营成果及含金量。净利润主要看净利润含金量。

由近五年来看,公司的净利润现金含量较低。
16、看归母净利润,了解公司的整体盈利能力及持续性。

由近五年来看,公司属于优秀公司,成长速度较快,但是近年开始缩水。
17、看购买固定资产、无形资产和其他长期资产支付的现金,了解公司的增长潜力。

由近五年来看,公司增长潜力较大,并且风险相对较小。
18、看分配股利、利润或偿付利息支付的现金,了解公司的现金分红情况。

由近五年来看,公司分红可持续性低。
八、估值及好价格
1、确定市盈率
根据以上分析并且参考近五年历史市盈率,合理市盈率为14.18。
2、确定净利润增长率
根据往年复合增长率以及券商预估增长率,确定市盈率增长率为 -12.89%。
但是截至2021-08-11,6个月以内共有 3 家机构对养元饮品的2021年度业绩作出预测;预测2021年净利润 23.19 亿元,较去年同比增长 46.98%
3、估值

4、好价格计算
经计算得好价格如下表

注:全文不作为投资意见。
下载APP
下载APP